本項目位于深圳市寶安排水有限公司航城分公司
客戶要求:
整個系統運行成本低,自動化控制程度搞,方案高效成熟可靠、安全。
工程范圍:
提升系統及控制系統;
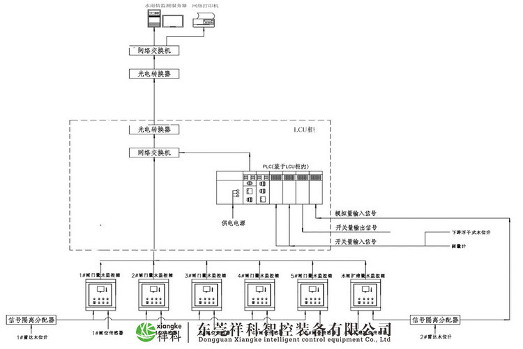
泵房站內監控系統;
解決方案及工程服務
本方案系統選用PLC 西門子S7-1200,控制系統必須采用關鍵控制互為備份的設計,系統可在現場控制室操作及FMCS控制室內監控。
1. PLC控制采用UPS供電,合理分配負載到不同的電源供應,保障系統無憂切換;
2. 合理分配I/O點,避免單一PLC模塊故障時多組工藝設備停運;
3. 電源、網絡機PLC故障SCADA及時監控及報警;
4. 系統關鍵部分水泵應具有抗晃電功能(即控制系統具有在晃電恢復正常之后自動啟動水泵的功能)。
5. 系統的PLC系統I/O模塊和其接線排必須可以帶電熱插拔。系統應在保證水量及水質要求的情況下滿足每天24小時,全年365天可靠運行。
6. 系統的PLC系統預留25%的I/O單元用于備用。I/O(AI、AO、DI、DO)單元點數應分別計算。
7. 變頻器在PLC故障情況下,采用固定頻率方式或“KEEP LAST”方式運行。
8. PLC采集現場相關設備傳回來的信號,利用棒圖,趨勢圖以及數值顯示在上位機上
9. 實時采集各設備的運行狀態,報警狀態,通過友好的人機界面顯示于上位機。
10. 根據現場控制要求,實現上位機對自控設備的人機操作。
11. 運行三維軟件建模,直觀體現泵房的構造



為最終客戶帶來的價值:
本項目驗收后,整個電控系統運行效率高,安全,可靠,為客戶節省大量人力物力,完全滿足客戶需求。
在本案例中為什么選用西門子的產品
使用的用戶廣泛,市場上占有率高,可靠性高,抗干擾能力強,編程界面直觀清楚,減少開放難道和時間,控制系統設計機工作量少,維修方便,功能強,擴充方便,體積小,重量輕,能耗低。